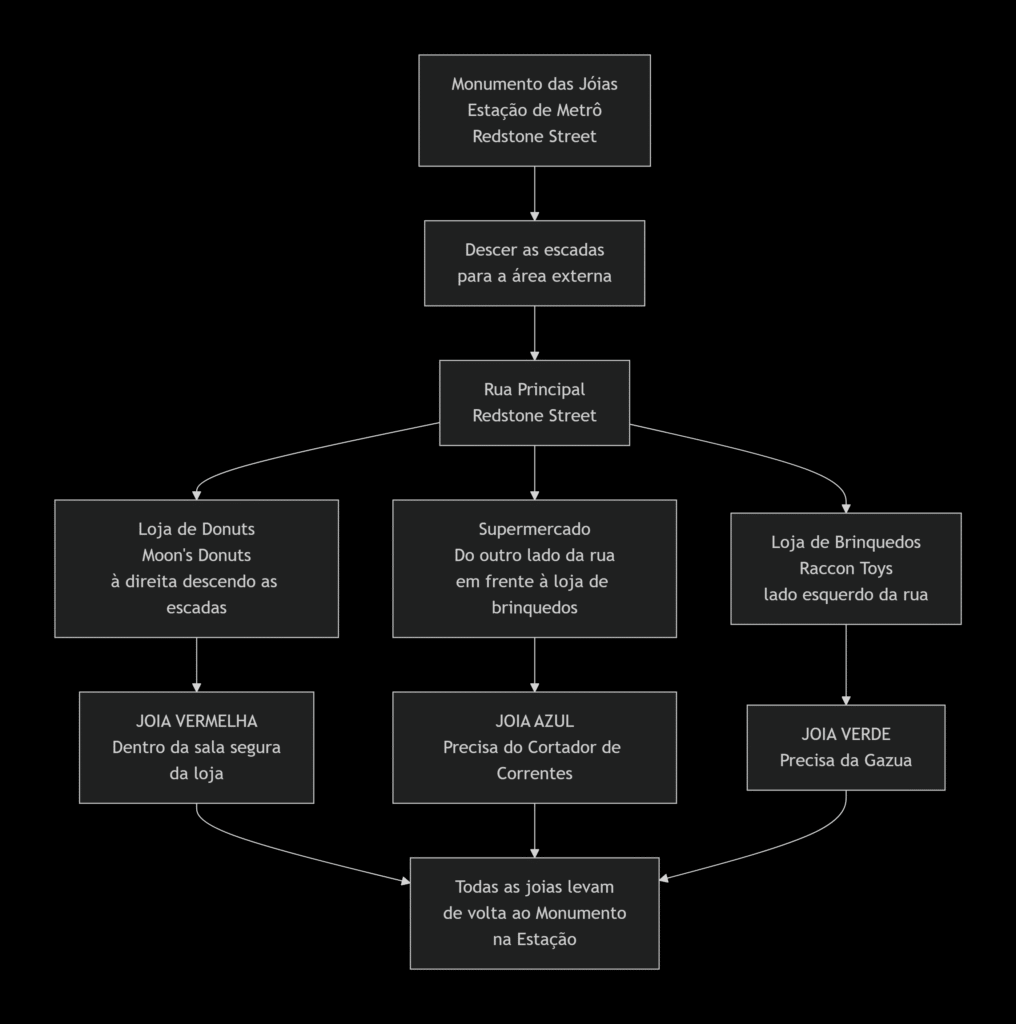
Monumento das Jóias em RE3 Remake. A princípio, vamos à localização detalhada de cada uma das três joias necessárias para resolver o puzzle do Monumento das Jóias na Estação de Metrô.
Localização Passo a Passo das Joias 🗺️
Para sua referência, o mapa abaixo mostra a disposição das lojas na rua principal (Redstone Street), o que ajudará a visualizar a localização de cada joia.

🔴 Joia Vermelha
- Localização: Esta é a mais fácil de encontrar. Ela está na sala segura da loja de donuts Moon’s Donuts .
- Como chegar: Desça as escadas da estação de metrô em direção à rua principal (Redstone Street). A loja de donuts estará imediatamente à sua direita. Entre e vá até a área dos fundos, que funciona como um pequeno depósito ou sala segura. O Cofre Adornado com a joia estará lá, visível em uma bancada ou mesa .
- Recompensa ao usar: Uma granada .
🔵 Joia Azul
- Localização: Ela está dentro do Supermercado, que fica no lado oeste da rua principal .
- Como chegar: O supermercado fica praticamente em frente à loja de brinquedos. A porta dele está trancada com correntes . Para entrar, você precisará do Cortador de Correntes (Bolt Cutters), que você obtém mais adiante na história, após usar a mangueira para apagar um incêndio . Com a ferramenta em mãos, volte ao supermercado, arrombe a porta e encontre o Cofre Adornado com a joia azul no interior .
- Recompensa ao usar: Uma culata tática para a escopeta M3 .
🟢 Joia Verde
- Localização: Está na loja de brinquedos Raccon Toys .
- Como chegar: A loja de brinquedos é o prédio azul na mesma rua principal, do lado esquerdo . Sua porta está trancada com um cadeado comum. Para abri-la, você precisará da Gazua (Lockpick), que é encontrada mais à frente, na Subestação Elétrica, em um corpo após a área infestada por criaturas . Com a gazua, volte, abra a porta e o Cofre Adornado com a joia verde estará lá dentro, perto de alguns brinquedos .
- Recompensa ao usar: Uma riñonera (bolsa de quadril), que aumenta seu espaço de inventário em dois slots .
Dica importante: Você só pode colocar as joias no monumento após obter o cortador de correntes e a gazua, pois precisará deles para acessar duas das três joias . Depois de coletar todas, volte à estação de metrô (sala segura) e interaja com o monumento para inserir cada uma e pegar suas recompensas. A ordem não importa .
Boa sorte na sua caça às joias!
Você pode voltar ao guia principal por aqui!



Comments